株式会社PRO-SEEDは、自動化制御のエキスパートです。コンサルティングからシステム設計、ハード設計、制御盤制作、施工、現地、メンテナンスに至るまで、お客様が求める自動化をトータルでサポート。装置メーカーとの強固なパートナー体制のもと、コスト削減、効率性の向上、快適性の向上など良質な環境を構築します。
また、国内有数のシーメンス・ソリューションパートナー企業として、あらゆる要望に対して敏速に対応します。
国内をはじめ、アメリカ、タイ、中国、フランス、台湾など、グローバルな納入実績があり、それぞれ業界に合わせた統合的なシステムをご提案しております。
※SIEMENSに関する納入実績はSIEMENS情報サイト「PRO-SITE」を御覧ください。
※非公開の実績も多数ございます。詳細はお問合せください。
集中監視SCADAシステム他、業界特有のニーズに対応したシステム構築が可能。医薬品設備の実績
世界各地で豊富な実績、あらゆる工程のFA、PAシステムを構築が可能。自動車関連の実績
食の安全と安心を高度に実現する、FAを中心とした自動化システム構築。食品関連の納入実績
半導体製造設備の制御システム更新など。半導体関連の実績
アルミ溶解炉やアルミ保持炉のシステムなどの構築実績があります。工業炉の実績
自動車用バッテリーの生産設備の案件実績があります。
製鉄設備やバイオマスプラント監視のシステムなど、幅広い業界での納入実績があります。その他の実績株式会社PRO-SEEDは、“自動化”に向けた様々な段階での課題を一貫して整理・解決し、統合的なシステムを構築することで、ハイ・レベルなソリューションを提供しています。
オートメーション分野のトップメーカーである独シーメンス社。弊社は国内有数のシーメンス・ソリューションパートナーとして、BRICsを始め世界各地の生産拠点に対応する装置の仕様などのサポートを行っています。国内向け仕様から海外向け仕様へ
事業目的への戦略や方針などを策定し、目標実現までの計画を作りあげます。SIEMENS社のPLCや三菱、オムロン、キーエンス、安川電機のPLCなどの国内PLCメーカーとの通信も含めて、システムを組み立てます。
綿密に機器選定を行い、制御盤作成のための図面、展開接続図、外形寸法図、端子配列表などを作成。たえず最新技術と情報を取り入れながら、システムに最適化したハードウェアを設計いたします。
ソフト設計工程では、各プログラムの動作や処理の流れなどを詳細に定義して、システム構築に必要なソフトウェアを選定し、実際にうごかすための制御システムのプログラムを作成、提供します。一貫した構築に加え、新規設備の調整、既存設備の改造や修正まで含めてプログラミングしています。
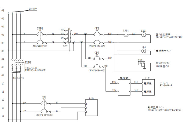
機械や設備が計画通りに動くように、制御盤の仕様や制御する機器との取り合い、部品選定や機器配置などを行います。
FAのシステム構築において、具体的な配線や電気工事も手がけております。システム設計から一貫して行うことで、問題が起こりにくい計画実現をご提供しております。
世界中の工場などの自動化システムで、実際に動くかどうか現地で試運転し、最終的な調整まで責任を持って行っています。機器の不具合の発見や調整も現地で行うことでスムーズに対応し、事業の安定した実現をサポートしています。
実際のシステム稼働までにPLC、HMI、安全ソフトウェアのトレーニングを行っております。PRO-SEED社屋のセミナールームでも、お客様の元でも、実機に近い環境で弊社技術スタッフが丁寧に対応しております。
SIEMENS機器をはじめ、あらゆるPLCやFA、PAの電子設備の不具合にも対応しております。トラブル時の緊急対応や予防保全を行います。困りごとなどがあれば、弊社までご相談ください。
お客様の要求に沿って、FA(Factory Automation)の生産ラインを新しい技術も駆使して実現します。自動車、食品に限らず様々な業界のシステム構築、テスト機、展示会用機器、改造、生産状況の見える化などにも、高い技術力で対応しております。
工業炉、製鉄、オイル精製プラント、ガスプラント等の大型設備のPA(Process Automation)システム構築に、豊富な経験があります。集中監視システムや改造、パソコンを用いたSCADAシステムなども手がけております。国外でも対応しておりますので、海外での案件でもご安心してご相談ください。
シーメンス社の「SIMATIC PLC シリーズ」は世界トップシェアのPLC(Programmable Logic Controller)です。そのSIMATIC PLCに精通しているシーメンス・ソリューション・パートナーであるPRO-SEEDが各種システムの制御を構築します。特にファクトリーオートメーション(FA)分野、プロセスオートメーション(PA)でのアプリケーションに最適です。SIMENS製品の案内へ
シーメンスPLCである「SIMATIC」の安全制御システム関連製品はTÜV認証を取得しており、最高水準の国際安全関連規格に準拠しています。システム全体から構築し、高いレベルの安全性と柔軟性を実現した安全PLC(Safety PLC)で、効率のよいエンジニアリング環境を提供します。安全PLC システム概要
自動化設備を制御するHMI(Human Machine Interface)は、SIEMENS社のSIMATIC HMIの中でも高機能型のタッチパネルであるコンフォートパネルから、ベーシックパネル、モバイルパネル、または押しボタン型のキーパネルなど、制御システムに合わせてご提案、構築させていただいています。
ファナック、安川電機、三菱電機、ABB、デンソーなどのあらゆるRBT(ロボティクス)およびマシンオートメーションのソリューション・システムを提供しています。
SIEMENSと三菱電機のPLC間の通信に必要なもの、メモリマップなどノウハウを蓄積しています。また、設定内容を記載した接続マニュアルの販売も行っており、スムーズに通信を確立して頂くことが可能です。PLC間通信
国際標準、世界中のユーザー様に採用実績があり、TCP/IPなどのイーサネットがベースとなっています。高速リアルタイム通信、同期モーション制御まで対応しています。
現状の機器をご要望に合わせて改造し、プログラム変更を行います。国内製品との通信、置換えなどにも対応しております。
ご使用中の機器を新シリーズの機器に更新するサービスも提供しております。最新の後継機に更新することで設備の寿命を延ばすことができます。更新のタイミングの相談も受けておりますので、お気軽にご相談ください。制御システム更新事例
不測の事態に備えてのPLC内のデータをバックアップします。技術者がお伺いしての作業はもちろん、弊社からPCを送付しての遠隔でのデータの吸出しを行っていただくバックアップ・サービスも提供しています。(ロックが掛かっている場合はパスワードが必要です)PLCデータバックアップについて
SIEMENS製品、三菱製品、シュナイダー製品などの機器の販売を行なっております。お気軽にご相談ください。製品案内〒522-0023 滋賀県彦根市原町192番地1 Google Map
TEL. 0749-24-8737 / FAX. 0749-24-8747